地址:上海市徐汇区漕溪北路88号圣爱大厦23层
邮编:200030
前台/传真:021-34605189
邮箱:shanghai@minglun.net
【全民乐639cc-639CC2全民乐-639cc金满地 丁晨实习律师】
《民法典》合同编第三编第十八章关于建设工程合同的规定,以及与《民法典》配套的《最高人民法院关于审理建设工程施工合同纠纷案件适用法律问题的解释(一)》(以下简称“新司法解释一”)现已全部实施,至此《民法典》对建设工程合同的重大立法调整已全面完成。
《民法典》基本上沿袭了原合同法的规则,最引人注目的调整是增加了第793条“合同无效”和第806条“合同解除”的处理原则,新增的两条吸收了“旧司法解释一”的相关规定。第793条取自旧司法解释一第2条、第3条,第806条取自旧司法解释一第8、9、10条,虽然具体条文内容变化不大,但是结合《民法典》合同编合同通则的变化以及承揽合同章节的变化,均会影响建设工程施工合同纠纷案件的审理。
一、将建设工程经“竣工验收合格”修改为“验收合格”,删掉了“竣工”二字,扩大了“合同无效”处理原则的适用范围。实践中,建设工程项目中存在大量专业分包,在项目施工过程中分包项目往往早已验收完毕并撤场,分包项目经验收合格后,同样可以按照“合同无效”的处理原则,这样修改更符合实际情况和立法原意。
第七百九十三条 建设工程施工合同无效,但是建设工程经验收合格的,可以参照合同关于工程价款的约定折价补偿承包人。
建设工程施工合同无效,且建设工程经验收不合格的,按照以下情形处理:
(一)修复后的建设工程经验收合格的,发包人可以请求承包人承担修复费用;
(二)修复后的建设工程经验收不合格的,承包人无权请求参照合同关于工程价款的约定折价补偿。
发包人对因建设工程不合格造成的损失有过错的,应当承担相应的责任。
二、建设工程合同法定解除权。表面上看该条减少了法定解除权的条件,只规定了发包人在承包人转包、违法分包下的法定解除权,以及承包人在发包人提供的主要建筑材料、建筑构配件和设备不符合强制性标准或者不履行协助义务,致使承包人无法施工,经催告后在合理期限内仍未履行相应义务的情形下的法定解除权。实际上,由于《民法典》的体系性,旧司法解释一中规定的其他法定解除事由,由于在合同编第一分编合同通则部分(第563条)已经规定,所以不再重复,可以直接引用。
第八百零六条 承包人将建设工程转包、违法分包的,发包人可以解除合同。
发包人提供的主要建筑材料、建筑构配件和设备不符合强制性标准或者不履行协助义务,致使承包人无法施工,经催告后在合理期限内仍未履行相应义务的,承包人可以解除合同。
合同解除后,已经完成的建设工程质量合格的,发包人应当按照约定支付相应的工程价款;已经完成的建设工程质量不合格的,参照本法第七百九十三条的规定处理。
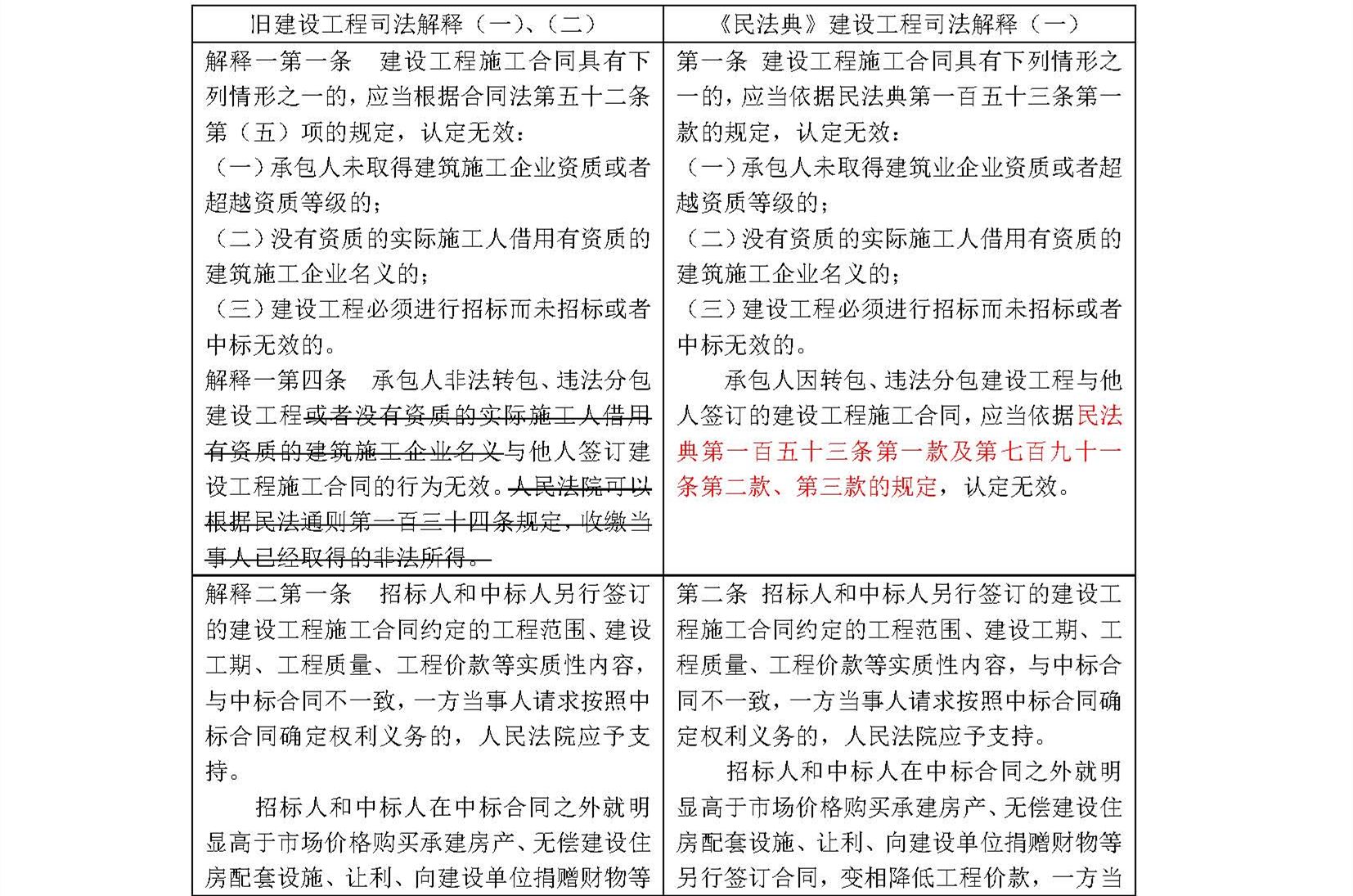
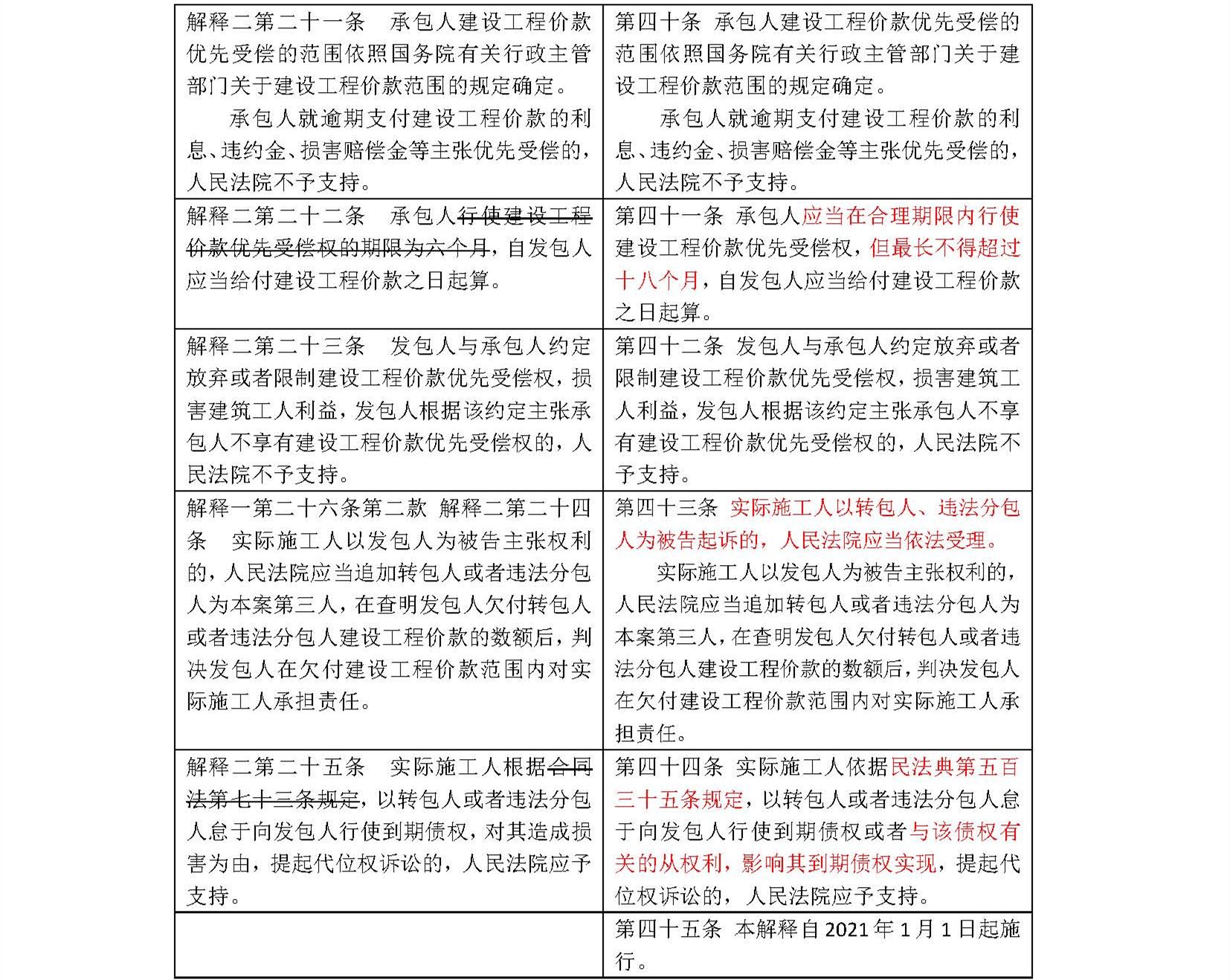
三、除旧司法解释一第2条、第3条,第8、9、10条分别为《民法典》第793条、第806条吸收外,旧司法解释一其余条款,以及旧司法解释二所有条款,均被新司法解释一全文引用,仅个别条款根据《民法典》体系需要予以修订,基本内容不变。新旧司法解释条文对比如下。







